Mengupas Teknologi Canggih Mazda CX-5 Hybrid
Mazda berkomitmen untuk meningkatkan inovasi dalam kendaraan listrik, khususnya pada teknologi hybrid.
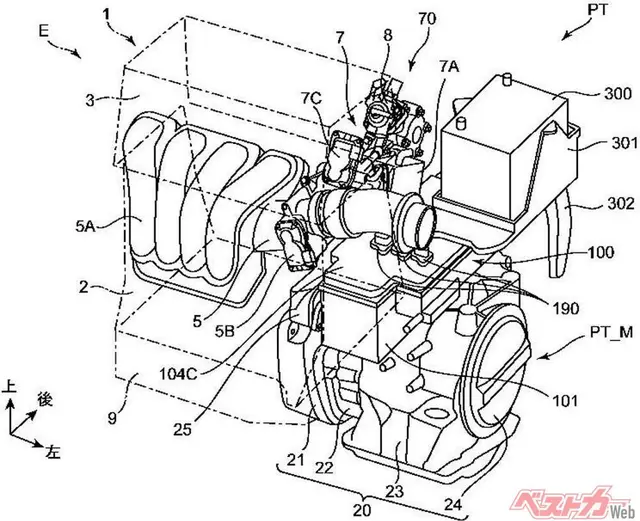
Mazda terus berinovasi dalam pengembangan kendaraan listrik, khususnya dalam teknologi hibrida. Setelah memperkenalkan sistem plug-in hybrid (PHEV), produsen asal Jepang ini kini juga fokus pada pengembangan kendaraan listrik hibrida (HEV) untuk masa depan. Menurut informasi dari Best Car, gambar paten yang berasal dari Jepang menjelaskan mengenai sistem HEV yang akan diterapkan oleh merek yang berpusat di Hiroshima ini. Model hibrida dari Mazda direncanakan akan menggunakan mesin 4 silinder transverse. Di samping mesin tersebut, terdapat motor listrik yang ditempatkan di sebelah kanan, dan modul kendali diletakkan di atasnya. Sistem transmisinya sendiri akan berada di antara mesin pembakaran dan motor listrik.
Dalam pengajuan paten untuk sistem hibrida masa depan Mazda, tidak dijelaskan secara rinci mengenai mesin yang akan dipadukan dengan teknologi ini. Namun, ada kemungkinan besar bahwa mesin yang akan digunakan adalah unit berkapasitas 2,5 liter atau yang lebih kecil. Selain itu, model yang direncanakan untuk menggunakan sistem hibrida canggih ini adalah CX-5 generasi terbaru, yang akan menggantikan model yang ada saat ini. Upaya ini menunjukkan komitmen Mazda untuk terus beradaptasi dengan perkembangan teknologi dan kebutuhan pasar yang semakin berfokus pada kendaraan ramah lingkungan.
Pengembangan sistem hybrid pada Mazda
Saat ini, Mazda sedang fokus pada pengembangan berbagai inovasi dalam teknologi hybrid self-charging untuk model CX-5 terbaru. Produsen mobil yang dikenal dengan produk-produk mewah ini juga berencana untuk meluncurkan SUV baru yang akan dilengkapi dengan mesin Skyactiv-Z, yang akan menggantikan mesin Skyactiv-G dan Skyactiv-X yang saat ini digunakan.
:strip_icc():format(webp)/kly-media-production/medias/4618206/original/085062900_1697800818-Info_1.jpg)